Smoothieboard V2 Prime Schematic Reference

This page provides a complete technical reference for the Smoothieboard V2 Prime hardware, extracted from the KiCad schematics. It covers all major subsystems including the microcontroller, power system, motor drivers, MOSFETs, inputs, and expansion headers.

Source: smoothiev2-prime-2660.pdf (KiCad 5.1.9)
Board Type: TMC2660 variant (Board ID 1)
Schematic Pages: 13 sheets
Related Pages: V2 Prime Specifications | STM32H7 Pin Usage | V1 vs V2 Differences

Schematic Page Overview

Click on any schematic image to view full size.

Main Sheet (Page 1)

V2 Prime Main Schematic

The main sheet contains the STM32H745 microcontroller and top-level connections to all hierarchical blocks.

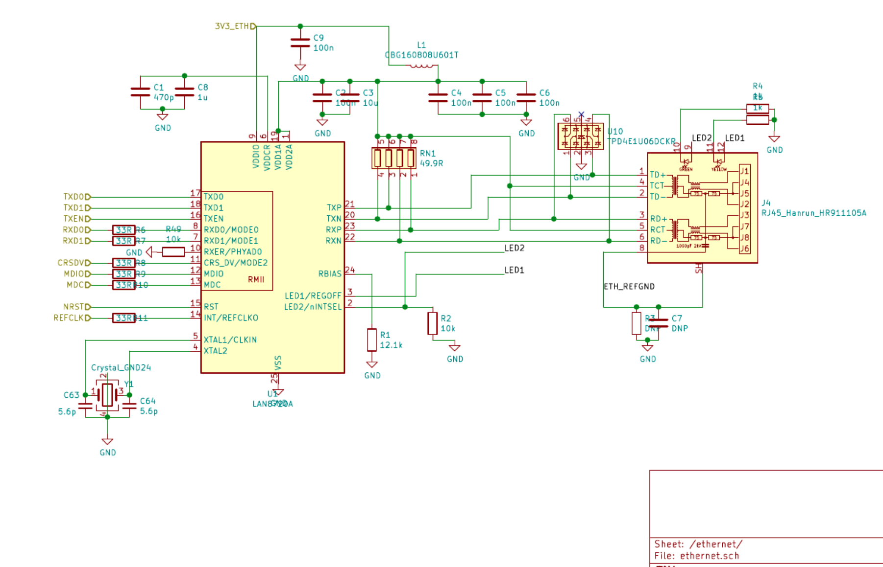
Ethernet (Page 2)

Ethernet Schematic

Ethernet PHY and RJ45 connector with auto-MDIX support.

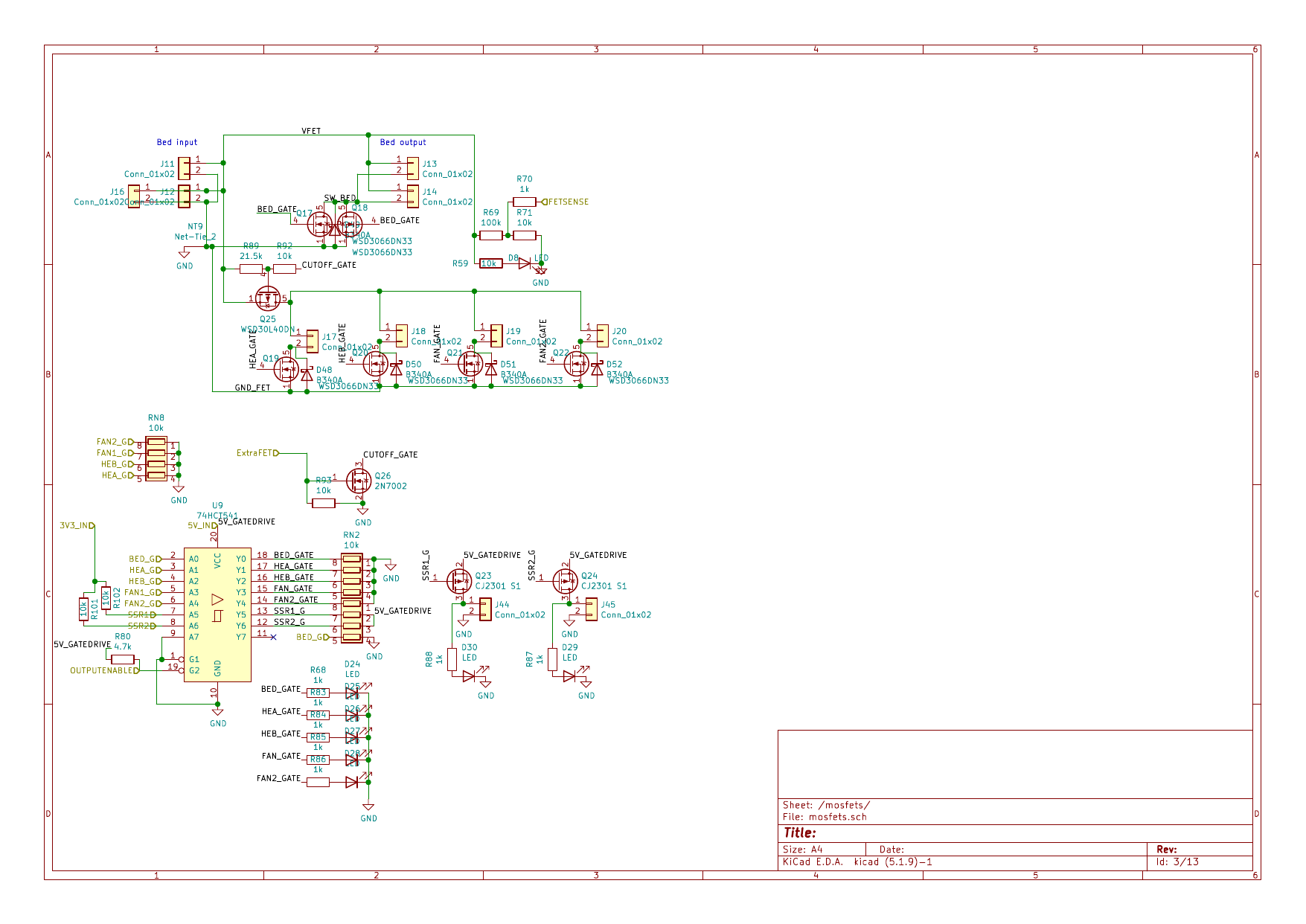
MOSFETs (Page 3)

MOSFET Outputs Schematic

All MOSFET outputs: bed, hotends, fans, and SSR outputs.

Inputs (Page 4)

Inputs Schematic

Thermistor inputs, endstops, and probe input with protection circuitry.

Expansion Headers (Page 5)

Expansion Headers Schematic

Gadgeteer expansion headers GA through GI.

Power Supply (Page 6)

Power Supply Schematic

Main power system: DC-DC converters, voltage regulators, and current limiters.

Ideal Diode Circuits (Pages 7-9)

Ideal Diode Schematic 1 Ideal Diode Schematic 2 Ideal Diode Schematic 3

Three identical ideal diode circuits for automatic power source selection.

Motor Drivers (Pages 10-13)

Motor Driver A Schematic Motor Driver B Schematic Motor Driver C Schematic Motor Driver D Schematic

Four identical TMC2660 stepper motor driver circuits (Alpha, Beta, Gamma, Delta).


1. Schematic Sheet Structure

Sheet File Description
1/13 smoothiev2-prime-2660.sch Main sheet - MCU, top-level connections
2/13 ethernet.sch Ethernet PHY and RJ45 connector
3/13 mosfets.sch MOSFET outputs for heaters/fans
4/13 inputs.sch Thermistors, endstops, probe inputs
5/13 expansion.sch Gadgeteer expansion headers GA-GI
6/13 power.sch Power supply, DC-DC converters
7/13 IdealDiode.sch Ideal diode circuit (5V regulator)
8/13 IdealDiode.sch Ideal diode circuit (USB)
9/13 IdealDiode.sch Ideal diode circuit (external 5V)
10/13 driver-2660.sch Motor driver A (TMC2660)
11/13 driver-2660.sch Motor driver B (TMC2660)
12/13 driver-2660.sch Motor driver C (TMC2660)
13/13 driver-2660.sch Motor driver D (TMC2660)

2. Microcontroller (STM32H745XIHx)

STM32H745 MCU


Full STM32H745XIHx BGA265 pinout
Part: STM32H745XIHx (Reference Designator: U2)
Package: 265-pin BGA
Cores: Dual-core Cortex-M7 (480MHz) + Cortex-M4 (240MHz)
Note: M4 core currently unused/disabled in firmware

2.1 Key Pin Assignments

For the complete pin assignment table, see STM32H7 Pin Usage.

Motor Driver SPI Bus:

Signal MCU Pin Function
MOTSPI_COPI PD14 SPI MOSI to all drivers
MOTSPI_CIPO PE4 SPI MISO from all drivers
MOTSPI_SCK PI10 SPI clock to all drivers

Motor Chip Selects:

Driver MCU Pin Signal
Alpha (A) PJ2 CS_A
Beta (B) PB12 CS_B
Gamma (C) PJ3 CS_C
Delta (D) PJ4 CS_D

Motor Step/Direction:

Driver Step Pin Dir Pin
Alpha (A) PG0 PG1
Beta (B) PF12 PF11
Gamma (C) PE14 PE15
Delta (D) PE10 PE12

Motor Enable (Shared):

Signal MCU Pin Function
MOT_EN PH13 Shared enable (active low)

2.2 Crystal Oscillators

High-Speed External (HSE) - 25MHz:

  • Pins: PH0 (XTAL_HSE_IN), PH1 (XTAL_HSE_OUT)
  • Component: Y2 (Crystal)
  • Load Capacitors: C65, C66 (5.6pF each)
  • Purpose: Main system clock source

Low-Speed External (LSE) - 32.768kHz:

  • Pins: PC14 (XTAL_LSE_IN), PC15 (XTAL_LSE_OUT)
  • Component: Y3 (Crystal_GND24)
  • Purpose: RTC clock source

2.3 Debug Interface

SWD/JTAG Connector


Standard ARM debug connector (J41)
Signal MCU Pin Function
SWDIO PA13 Debug data
SWCLK PA14 Debug clock
SWO PB3 Trace output
TDI PA15 JTAG data in

2.4 Debug UART

Debug UART (J30)


3-pin serial debug header
Pin Signal MCU Pin
1 GND Ground
2 RX PD6
3 TX PD5

Baud rate: 115200 8N1

2.5 QSPI Flash

QSPI Flash (AT25SF081)


8Mbit Quad-SPI flash for firmware storage
Signal MCU Pin Function
QSPI_IO0 PD11 Data 0
QSPI_IO1 PD12 Data 1
QSPI_IO2 PE2 Data 2
QSPI_IO3 PD13 Data 3
QSPI_SCK PB2 Clock
QSPI_CS PB6 Chip select

2.6 MicroSD and Board Detection

MicroSD + Board Detection


SDIO interface and 4-bit board ID detection

MicroSD (SDIO): High-speed 4-bit interface (10-25 MB/s) vs V1’s SPI (~0.5 MB/s).

Board Detection: 4-bit ID via PF3, PF5, PF7, PE10 determines driver variant (TMC2590 vs TMC2660).


3. Power System

5V DC-DC Converter (TPS5430)


VMOT to 5V @ 3A buck converter
Dual Power Architecture: The V2 Prime has separate power inputs for motors (Vmot) and MOSFETs (VFET), plus three possible sources for 5V logic power with automatic source selection via ideal diode circuits.

3.1 Power Architecture Overview

VMOT (12-24V) ──────┬──► TPS5430 DC-DC ──► 5V (3A) ──┬──► Ideal Diode
                    │                                 │
                    └──► Motor Drivers               └──► MT3410L DC-DC ──► 3.3V (1.2A)

USB 5V ─────────────┬──► MT9700 Current Limit ──► Ideal Diode ──┐
                    │                                            │
                    └──► USB Functions                           ├──► 5V Rail
                                                                 │
External 5V ────────────► MT9700 Current Limit ──► Ideal Diode ──┘

3.2 Main 5V DC-DC Converter (TPS5430DDA)

Specification Value
Reference U21
Input VMOT (12-24V, max 36V)
Output 5V @ 3A continuous
Type Synchronous buck converter
Efficiency ~90%
Output Inductor L3 (22µH)
Output Capacitors C112, C119 (22µF each)

Disable Jumper:

  • JP16: Cut to disable onboard 5V regulator
  • Location: Near OSHW logo, top side

3.3 3.3V DC-DC Converter (MT3410L)

3.3V DC-DC (MT3410L)


5V to 3.3V @ 1.2A buck converter
Specification Value
Reference U22
Input 5V
Output 3.3V @ 1.2A
Output Inductor L4 (2.2µH)

3.4 Current-Limited Outputs

Output Component Current Limit Purpose
5V_LIM U19 (MT9700) 0.32A Endstops, expansion
3V3_LIM U20 (MT9700) 0.32A Endstops, expansion

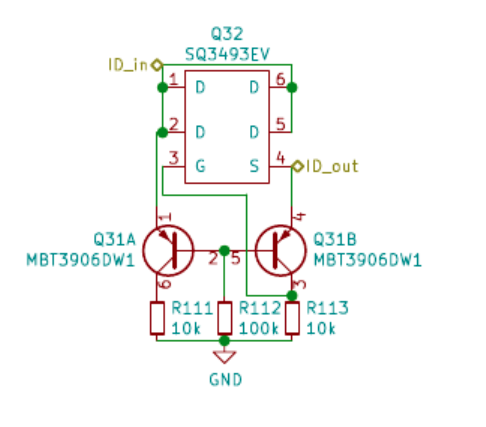
3.5 Ideal Diode Circuits

Ideal Diode Circuit


MOSFET-based power source selection

Three identical ideal diode circuits (pages 7-9) enable automatic selection between power sources:

  • 5V Regulator Output → 5V rail
  • USB 5V → 5V rail (current limited)
  • External 5V → 5V rail (current limited)

Uses SQ3493EV dual N-channel MOSFETs with MBT3906DW1 transistor control.

3.6 VMOT Undervoltage Lockout

VMOT Undervoltage Detect


BD4722G voltage detector for motor power monitoring

The UVLO circuit (U25 BD4722G) monitors VMOT and signals the MCU when voltage drops below safe operating threshold. This prevents motor driver damage during brownout conditions.

3.7 External 5V and USB Power

External 5V + USB Current Limiting


MT9700 current limiters protect external inputs

Both USB 5V and external 5V inputs are protected by MT9700 current limiting switches:

  • USB 5V (U18): Limited to 1.44A (R63=4.7k)
  • External 5V (J10): Limited to 0.32A (R65=21.5k)

3.8 RTC Backup Battery

RTC Backup Battery


CR2032 battery holder for RTC timekeeping

A CR2032 coin cell (B5817WS holder) maintains RTC time when main power is off.

3.9 Power Connectors

Connector Type Pins Function
J5 Screw Terminal 4 VMOT input
J6 Screw Terminal 4 VFET input 1
J7 Screw Terminal 4 VFET input 2
J8 Screw Terminal 4 VMOT input (alternate)
J10 Conn_01x02 2 External 5V input

3.10 Complete Power System

Full Power System Schematic


Complete power supply schematic showing all regulators, current limiters, and power distribution

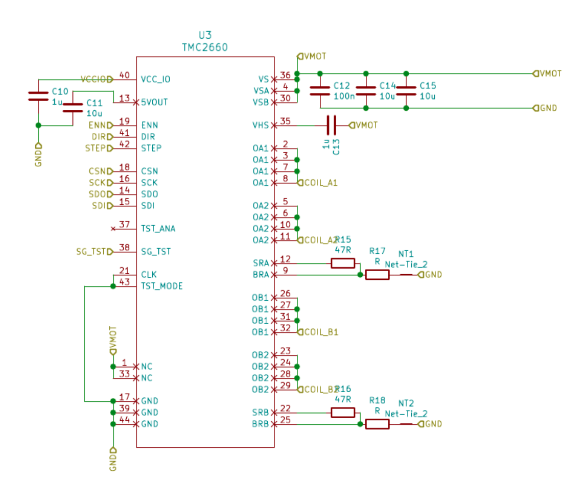
4. Motor Drivers (TMC2660)

Motor Driver Blocks (Main Sheet)


Hierarchical block showing drivers A/B with shared SPI bus

Motor Driver Blocks C/D


Hierarchical block showing drivers C/D (Gamma/Delta)

TMC2660 Driver Circuit


Each of the 4 motor drivers uses this circuit

4.1 Driver Overview

Driver Reference Sheet Axis
A U3 10/13 Alpha (X)
B U5 11/13 Beta (Y)
C U6 12/13 Gamma (Z)
D U7 13/13 Delta (E)

4.2 TMC2660 Specifications

Specification Value
Package 44-pin QFN
Motor Current Up to 2.8A peak (1.2-2.2A ideal)
Motor Voltage Up to 30V
Microstepping Up to 1/256
Interface SPI for configuration

Features:

  • StealthChop2 (silent operation)
  • SpreadCycle (high performance)
  • StallGuard4 (sensorless homing)
  • CoolStep (dynamic current)

4.3 Current Sense Resistors

Driver Resistors Notes
A R17, R18 Set at assembly
B R21, R22 Set at assembly
C R25, R26 Set at assembly
D R29, R30 Set at assembly

Current Calculation:

  • Peak current = 0.165V / R_sense
  • For 0.1Ω: I_peak = 1.65A
  • For 0.05Ω: I_peak = 3.3A

4.4 StallGuard Outputs

Driver MCU Pin Signal
A PK0 SG_TST_A
B PK1 SG_TST_B
C PK2 SG_TST_C
D PK3 SG_TST_D

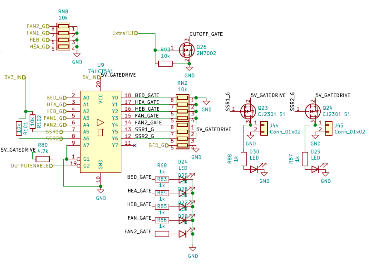
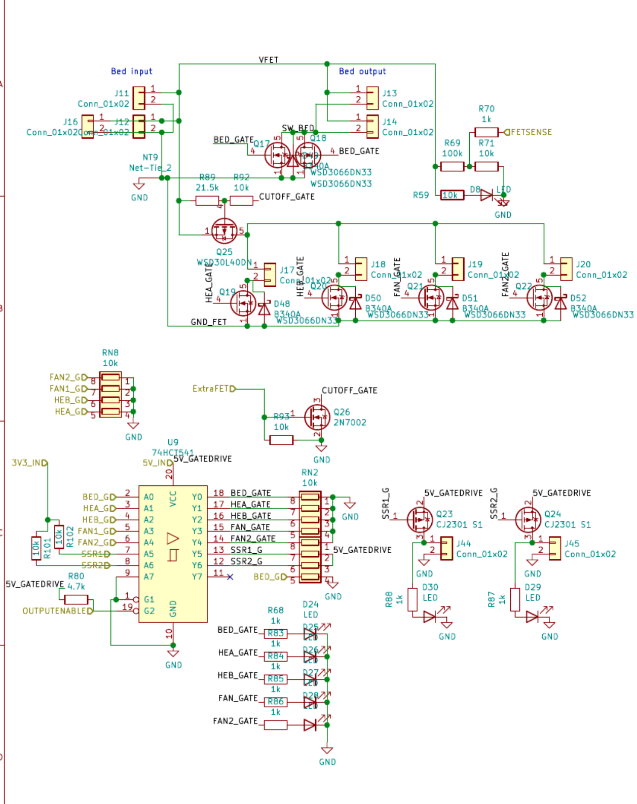
5. MOSFET Outputs

MOSFETs Block (Main Sheet)


Hierarchical block showing all MOSFET output signals

MOSFET Gate Driver (74HCT541)


Buffer IC with master output enable control

5.1 Output Summary

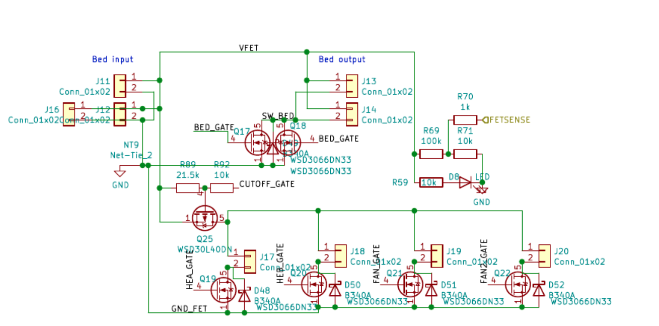
Output MOSFET Current LED MCU Signal
Bed 2x WSD30L40DN (parallel) ~10-12A D25 BED_G
Hotend A WSD3066DN ~5A D26 HEA_G (PJ6)
Hotend B WSD3066DN ~5A D27 HEB_G (PJ7)
Fan 1 WSD3066DN ~5A D28 FAN1_G (PJ8)
Fan 2 WSD3066DN ~5A D29, D30 FAN2_G (PJ9)
SSR1 CJ2301 S1 Signal D24 PC0
SSR2 CJ2301 S1 Signal - PJ11
ExtraFET Via buffer - - PH2

5.2 Safety System

Safety Cutoff Circuit


High-side PFET cutoff for hotends and fans
High-Side PFET Cutoff: A P-channel MOSFET (Q26) can instantly cut power to all 4 low-current FETs (hotends and fans). The bed output is intentionally independent - a thermal runaway on the hotend shouldn't kill the bed.

74HCT541 Buffer (U9):

  • Buffers MCU signals to MOSFET gates
  • OUTPUTENABLE signal provides master control (PJ5)

5.3 VFET Voltage Monitoring

Signal Components Divider Ratio
FETSENSE R69 (100k), R70 (1k), R71 (10k) 11:1

5.4 Complete MOSFET Schematic

Full MOSFET Output Schematic


Complete MOSFET output schematic showing bed, hotends, fans, SSR outputs, and safety cutoff

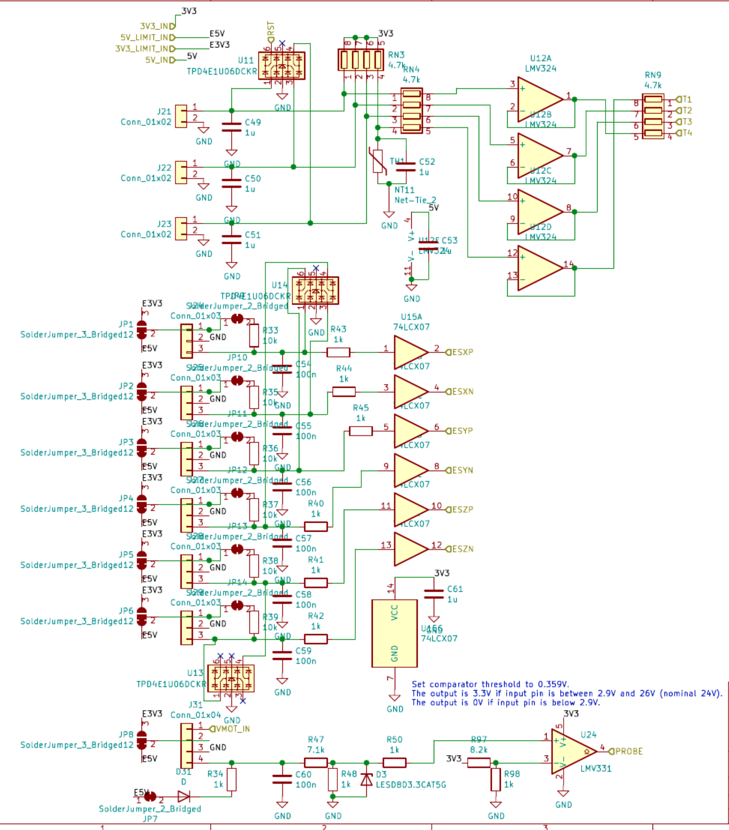
6. Inputs

Inputs Block (Main Sheet)


Hierarchical block showing all input signals

6.1 Thermistor Inputs

Thermistor Buffer Circuit


4 buffered thermistor inputs via LMV324 op-amp
Buffered Inputs: Thermistor inputs are buffered through an LMV324 quad op-amp configured as voltage followers, providing better noise immunity and ESD protection than V1.
Channel Op-Amp Connector MCU Pin ADC
T1 U12A J25 PA0_C ADC1_INP16
T2 U12B J24 PA1_C ADC1_INP17
T3 U12C J26 PC2_C ADC3_INP0
T4 U12D J27-J29 PC3_C ADC3_INP1

Note: The _C suffix pins are STM32 hardware names for dedicated analog inputs. In config files, use ADC format: ADC1_0, ADC1_1, ADC1_2, ADC1_3

6.2 Endstop Inputs

Endstop Input Circuit


6 endstops with ESD protection and pull configuration
Endstop MCU Pin Connector
X Min PG10 -
X Max PG9 -
Y Min PG11 -
Y Max PG12 -
Z Min PG13 -
Z Max PG14 -

All endstops are buffered and ESD protected.

6.3 Probe Input

Probe Input Circuit


Comparator-based probe input with JP7 voltage range selector
JP7 CRITICAL: The probe input voltage range is controlled by jumper JP7 on the bottom side near the probe input.
  • JP7 Intact (default): For probes <5V (BLTouch, mechanical switches)
  • JP7 Cut: REQUIRED for probes >5V (inductive, capacitive, up to 45V)
Using a >5V probe without cutting JP7 will damage the board!
Specification Value
MCU Pin PB0
Input Type Comparator-based
Voltage Range 3-45V (configurable via JP7)
Protection ESD + buffering + comparator

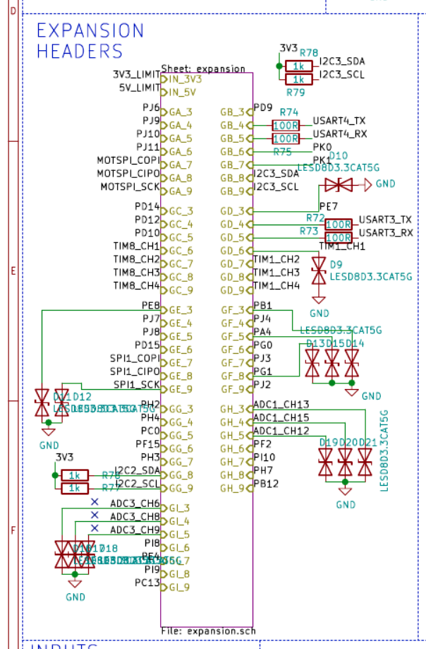
7. Expansion Headers (Gadgeteer)

Expansion Headers Schematic


9 Gadgeteer-style 10-pin expansion headers

7.1 Header Overview

Header Pins 3-9 Functions Special Features
GA GPIO Motor SPI, encoder
GB GPIO General GPIO
GC GPIO General GPIO
GD UART4 (PD0 RX, PD1 TX), GPIO Serial communication
GE TIM15 PWM (PE5 CH1, PE6 CH2), GPIO PWM outputs
GF GPIO General GPIO
GG I2C4 (PF14 SCL, PF15 SDA), GPIO I2C bus
GH ADC capable, GPIO Analog inputs
GI GPIO General GPIO

7.2 Standard Pinout (All Headers)

Pin Function
1-7 GPIO (varies by header)
8 5V
9 3.3V
10 GND

7.3 MCU-Side Connections

Expansion Headers MCU Side


MCU pin assignments for all expansion headers

The expansion headers connect to dedicated GPIO banks on the MCU, with some headers providing special peripheral functions:

  • GD: UART4 for serial communication
  • GE: TIM15 for PWM output
  • GG: I2C4 for sensor/display buses
  • GH: ADC channels for analog input

8. USB

USB Host + Device Circuit


USB-B device and SD card interface

8.1 USB Device

Signal MCU Pin
USB_DEV_D- PA11
USB_DEV_D+ PA12

8.2 USB Host (Hardware Present)

Signal MCU Pin
USB_HOST_D- PB15
USB_HOST_D+ PB14
USB_PWR_ON PB13

9. Ethernet

Ethernet Block (Main Sheet)


Hierarchical block showing Ethernet signals

Ethernet PHY (LAN8720A)


Complete Ethernet interface with integrated magnetics RJ45

9.1 LAN8720A PHY

Specification Value
Part LAN8720A
Interface RMII (Reduced MII)
Speed 10/100 Mbps
Features Auto-MDIX, Auto-negotiation

9.2 RMII Signals

Signal MCU Pin Function
ETH_TXD0 PG13 Transmit data 0
ETH_TXD1 PG12 Transmit data 1
ETH_TXEN PG11 Transmit enable
ETH_RXD0 PC4 Receive data 0
ETH_RXD1 PC5 Receive data 1
ETH_CRSDV PA7 Carrier sense/data valid
ETH_MDIO PA2 Management data I/O
ETH_MDC PC1 Management data clock
ETH_REFCLK PA1 50MHz reference clock

9.3 RJ45 Connector

The board uses an RJ45 connector with integrated magnetics (HR911105A), including link and activity LEDs.


10. Board Detection

The board automatically detects its type via 4 board ID pins:

Pin MCU Pin Function
BDET_PF3 PF3 Board detect bit 0
BDET_PF5 PF5 Board detect bit 1
BDET_PF7 PF7 Board detect bit 2
BDET_PE10 PE10 Board detect bit 3
  • Board ID 0: TMC2590 drivers
  • Board ID 1: TMC2660 drivers

10. LED Indicators

Debug LED Circuit


4 debug LEDs showing boot progress

10.1 Debug LEDs

LED MCU Pin Phase
ILED1 PJ14 Phase 4
ILED2 PJ13 Phase 3
ILED3 PJ12 Phase 2
ILED4 PJ15 Phase 1

Boot Sequence:

  1. LED 4: HAL, UART, RTC, board ID
  2. LED 3: Tickers creation
  3. LED 2: Module configuration
  4. LED 1: Ticker startup, ADC
  5. All on: Boot complete

10.2 Other LEDs

LED Function
MSD LED Mass Storage mode (PI0)
Vmot LED Motor power present
Vfet LED MOSFET power present
3.3V LED Logic power present
Per-MOSFET LEDs Output state

12. Mounting Holes

PCB Mounting Holes


4 mounting holes (H1-H4) with grounding pads

The board includes four M3 mounting holes at standard locations. Holes H3 and H4 include grounding pads for chassis connection.



Last updated: November 2025

This is a wiki! If you'd like to improve this page, you can edit it on GitHub.